○香南市特定教育・保育施設等一時預かり(幼稚園型Ⅰ)事業費補助金交付要綱
令和6年9月13日
告示第124号
(趣旨)
第1条 この告示は、一時的に児童を預かることで、安心して子育てができる環境を整備し、もって児童の福祉の増進を図ることを目的として、香南市補助金交付規則(平成18年香南市規則第45号。以下「交付規則」という。)第25条の規定に基づき、香南市特定教育・保育施設等一時預かり(幼稚園型Ⅰ)事業費補助金(以下「補助金」という。)の交付に関し必要な事項を定めるものとする。
(補助対象事業)
第2条 補助金の交付の対象となる事業(以下「補助対象事業」という。)は、児童福祉法(昭和22年法律第164号)第34条の12第1項の規定により幼稚園等において行う一時預かり事業(児童福祉法施行規則(昭和23年厚生省令第11号。以下「規則」という。)第36条の35第2号に規定する場合に限る。以下同じ。)とする。
(実施要件)
第3条 補助対象事業を実施する幼稚園又は認定こども園を運営する法人(以下「補助事業者」という。)は、規則第36条の35第2号イからホまでに規定する幼稚園型預かり事業の要件を満たすものとする。
(補助対象経費、補助金の額及び補助基準額)
第4条 補助金の交付の対象となる経費(以下「補助対象経費」という。)、補助金の額及び補助基準額は、別表のとおりとし、予算の範囲内で補助する。
(交付の申請)
第5条 補助事業者は、補助金の交付を受けようとするときは、香南市特定教育・保育施設等一時預かり(幼稚園型Ⅰ)事業費補助金交付申請書(様式第1号)に次に掲げる書類を添えて市長に申請しなければならない。
(1) 一時預かり(幼稚園型Ⅰ)事業(変更)計画(実施)書(様式第2号)
(2) 補助金計算書(変更・実績)(様式第3号)
(3) 当該年度の予算書(又は見込書)抄本
(4) その他市長が必要と認める書類
(補助金の交付の条件)
第6条 補助事業者は、補助金の交付の目的を達成するため、次に掲げる事項を遵守しなければならない。
(1) 補助金を補助金の交付の決定を受けた補助対象事業(以下「補助事業」という。)以外の用途に使用しないこと。
(2) 補助金に係る収入及び支出を明らかにした帳簿を備え、当該収入及び支出に関する証拠書類を整理し、かつ、これらを補助事業完了の翌年度から起算して5年間保管すること。
(3) この告示及び交付規則の規定を遵守すること。
(実績報告)
第9条 補助事業者は、補助事業が完了したときは、完了後1箇月を経過する日又は当該補助事業の実施年度の3月31日のいずれか早い日までに、香南市特定教育・保育施設等一時預かり(幼稚園型Ⅰ)事業費補助事業実績報告書(様式第6号)に次に掲げる書類を添えて市長に報告しなければならない。
(2) 当該年度の決算書(又は見込書)抄本
(3) その他市長が必要と認める書類
(交付決定の取消し等)
第12条 市長は、補助事業者が次の各号のいずれかに該当すると認める場合は、補助金の交付の決定の全部又は一部を取り消し、既に交付した補助金があるときは、その取り消した額の返還を命ずることができる。
(1) 偽りその他の不正の手段により補助金の交付の決定を受けたとき。
(2) この告示の規定に違反したとき。
(3) 補助事業の目的を達し得なかったとき。
(その他)
第13条 この告示に定めるもののほか、補助金の交付に関し必要な事項は、市長が別に定める。
附則
この告示は、公表の日から施行する。
附則(令和7年7月7日告示第111号)
この告示は、公表の日から施行し、この告示による改正後の香南市特定教育・保育施設等一時預かり(幼稚園型Ⅰ)事業費補助金交付要綱の規定は、令和7年4月1日から適用する。
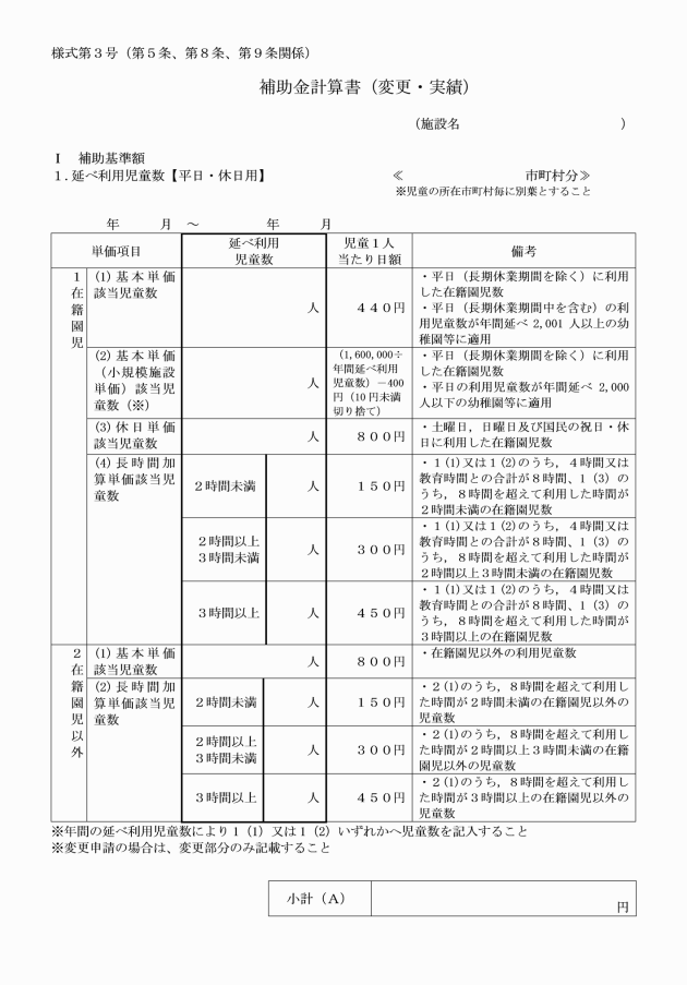
別表(第4条関係)
補助対象経費 | 補助金の額 | 補助基準額 |
補助対象事業の実施に必要な経費 | 1年度の特定教育・保育施設等1箇所当たりの補助金の額は、補助対象経費の合計額から当該事業に係る保護者負担金、寄附金その他の収入の額を控除して得た額と補助基準額のいずれか少ない方の額とし、予算の範囲内の額とする。 | 次に定めるアからウに掲げる額の合計額とする。ただし、1施設当たり年額10,223,000円を上限とする(待機児童又は特別な支援を要する児童の受入れ促進に資する措置(ア(ア)Ⅰ③、ア(ア)Ⅱ③、ア(ウ)、ア(エ)、ア(オ)、イ(イ)及びウに係る基準額)を適用したことにより、10,233,000円を超えた場合は、この限りでない。)。 ア 在籍園児分(ウを除く)(児童1人当たり日額) (ア) 基本分(平日の教育時間前後や長期休業日の利用) Ⅰ 年間延べ利用児童数2,000人超の施設 ① 平日 440円 ② 長期休業日(8時間未満) 440円 ③ 長期休業日(8時間以上) 880円 Ⅱ 年間延べ利用児童数2,000人以下の施設 ① 平日 (1,600,0000円÷年間延べ利用児童数)-400円(10円未満切捨て) ② 長期休業日(8時間未満) 400円 ③ 長期休業日(8時間以上) 800円 (イ) 休日分(土曜日、日曜日及び国民の休日等の利用) 800円 (ウ) 長時間加算 Ⅰ (ア)Ⅰ①及び(ア)Ⅱ①については4時間(又は教育時間との合計が8時間)、(ア)Ⅰ③、(ア)Ⅱ③及び(イ)については8時間を超えた利用の場合 ・ 超えた利用時間が2時間未満 150円 ・ 超えた利用時間が2時間以上3時間未満 300円 ・ 超えた利用時間が3時間以上 450円 Ⅱ (ア)Ⅰ②及び(ア)Ⅱ②については4時間を超えた利用の場合 ・ 超えた利用時間が2時間未満 100円 ・ 超えた利用時間が2時間以上3時間未満 200円 ・ 超えた利用時間が3時間以上 300円 (エ) 保育体制充実加算 1箇所当たり年額 1,446,200円 ※次の①又は②の要件を満たした上で、③及び④の要件を満たす施設に適用する。 ① 平日及び長期休業中の双方において、原則11時間以上(平日については教育時間を含む)の預かりを実施していること。 ② 平日及び長期休業中の双方において、原則9時間以上(平日については教育時間を含む)の預かりを実施するとともに、休日において40日以上の預かりを実施していること。 ③ 年間延べ利用児童数が2,000人超の施設であること。 ④ 規則第36条の35第2号ロ(附則第56条第1項において読替え)及びハに基づき配置する者(以下「教育・保育従事者」という。)を全て保育士又は幼稚園教諭普通免許状保有者とすること。また、当該教育・保育従事者の数は2名を下回ることがないこと。 (オ) 就労支援型施設加算(事務経費) 1箇所当たり年額 1,383,200円 ※1 ※2③の配置月数(1月に満たない端数を生じたときは、これを1月とする。)が6月に満たない場合には、1箇所当たりの年額を691,600円とする。 ※2 次の要件を満たす施設に適用する。 ① 平日及び長期休業中の双方において、8時間以上(平日については教育時間を含む。)の預かりを実施していること。 ② 特定教育・保育施設及び特定地域型保育事業並びに特定子ども・子育て支援施設等の運営に関する基準の運営に関する基準(平成26年内閣府令第39号)第42条に規定されている連携施設となっていること。 ③ 本事業の事務を担当する職員を追加で配置すること。 イ 在籍園児以外の児童分(ウを除く。)(児童1人当たり日額) (ア) 基本分 800円 (イ) 長時間加算 (8時間を超えた利用) ・ 超えた利用時間が2時間未満 150円 ・ 超えた利用時間が2時間以上3時間未満 300円 ・ 超えた利用時間が3時間以上 450円 ウ 特別な支援を必要とする児童分(児童1人当たり日額)4,000円 ※以下のいずれかの条件を満たすと市が認める児童に適用する。 (ア) 教育時間内において特別な支援を要するとして、既に多様な事業者の参入促進・能力活用事業(認定こども園特別支援教育・保育経費)や都道府県等による補助事業等の対象となっている児童 (イ) 特別児童扶養手当証書を所持する児童、身体障害者手帳、療育手帳又は精神障害者福祉手帳を所持する児童、医師、巡回支援専門員等障害に関する専門的知見を有する者による意見等により障害を有すると認められる児童その他の健康面、発達面において特別な支援を要すると市が認める児童 |













